咨询电话:400-966-1965
简体中文
简体中文
English
首页
森林动态
零碳度假区
走进森林
党务政务
预定中心
森林文创
森呼吸 零距离
黄海国家森林公园,华东地区最大的森林氧吧
您所在位置:
首页>
招标公告
>
招标公告采购类
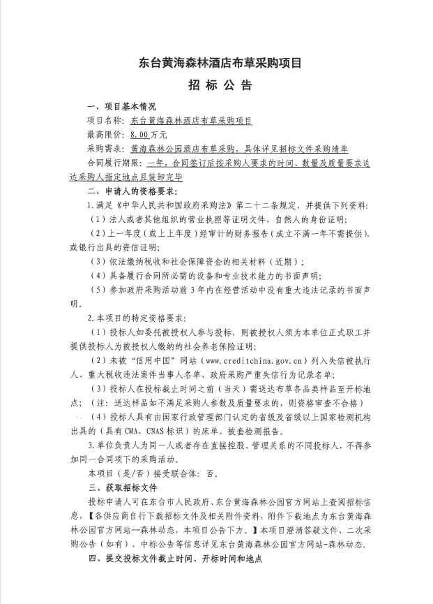
东台黄海森林酒店布草采购项目
作者:
发布时间: 2025-09-05 16:14
信息来源:
招标文件--东台黄海森林酒店布草采购项目.doc
热门内容
日常物料制作采购项目的招标公告
2025-04-10 15:26:32
东台黄海森林酒店布草采购项目
2025-09-05 16:14:18
黄海森林公园 2025年度酒店绿色盆栽植物租摆项目询价公告
2025-05-27 20:06:08
黄海森林公园2025年度酒店绿色盆栽植物租摆项目
2025-06-10 16:05:23