咨询电话:400-966-1965
简体中文
简体中文
English
首页
森林动态
零碳度假区
走进森林
党务政务
预定中心
森林文创
森呼吸 零距离
黄海国家森林公园,华东地区最大的森林氧吧
您所在位置:
首页>
招标公告
>
招标公告其他类
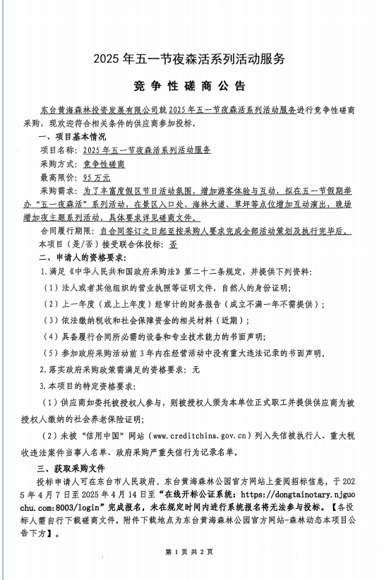
五一夜森林竞争性磋商公告(4月7日)
作者:
发布时间: 2025-04-07 12:30
信息来源:
磋商文件--2025年五一节夜森活系列活动服务.doc
热门内容
招标公告(6月14日)
2023-06-14 17:22:19
招标公告(6月29日)
2023-06-29 17:25:18
招标公告(6月5日)
2023-06-05 20:57:09
招标公告(6月16日)
2023-06-16 17:17:30